19 Which of the Following Statements About Archaea Is False


Frontiers A Large Scale Genome Based Survey Of Acidophilic Bacteria Suggests That Genome Streamlining Is An Adaption For Life At Low Ph Microbiology


Bg Bioaerosols In The Amazon Rain Forest Temporal Variations And Vertical Profiles Of Eukarya Bacteria And Archaea


Functions Of Bacteria And Archaea Participating In The Bioconversion Of Organic Waste For Methane Production Sciencedirect


Soils And Sediments Host Thermoplasmata Archaea Encoding Novel Copper Membrane Monooxygenases Cummos The Isme Journal


Modern Led Diamond Ring Pendant Lamp Chrome Mirror Finish Stainless Steel Room Hanging Ceiling Pendant Lights Crystal Chandelier Lighting Modern Pendant Light


False Color Sem Of The Pathogenic Fungus Erisyphe Pisi Red Also Known As E Polygoni Cause Of Microscopic Photography Micro Photography Nature Inspiration


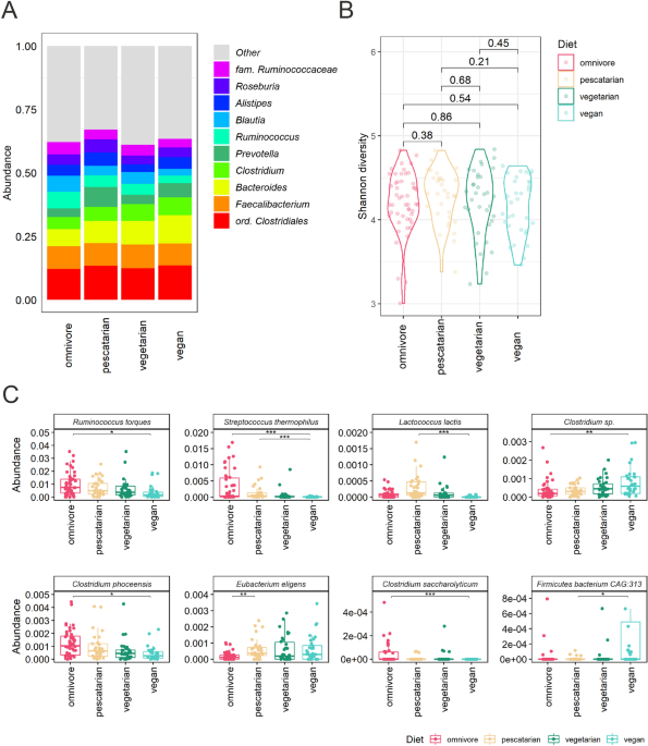
Impact Of Long Term Dietary Habits On The Human Gut Resistome In The Dutch Population Scientific Reports


Di And Tetra Alkyl Ether Lipids Of The Archaea Archaeal Lipids


Bg Bioaerosols In The Amazon Rain Forest Temporal Variations And Vertical Profiles Of Eukarya Bacteria And Archaea


A Hyperpromiscuous Antitoxin Protein Domain For The Neutralization Of Diverse Toxin Domains Pnas


Bacterial And Archaeal Symbioses With Protists Sciencedirect


Frontiers The Remodeling Effects Of High Concentrate Diets On Microbial Composition And Function In The Hindgut Of Dairy Cows Nutrition


The Next Million Names For Archaea And Bacteria Trends In Microbiology


Bg Bioaerosols In The Amazon Rain Forest Temporal Variations And Vertical Profiles Of Eukarya Bacteria And Archaea


Cryptic Inoviruses Are Pervasive In Bacteria And Archaea Across Earth S Biomes Biorxiv


Taxonomic Distribution Of Sufbcd In Major Phyla Classes Of Bacteria And Download Scientific Diagram


Bacterial And Archaeal Symbioses With Protists Sciencedirect


Classification Of Organisms Domains And Kingdoms Student Notes Life Science Lessons Persuasive Writing Prompts Life Science Middle School


Forests Free Full Text Evidence For The Widespread Occurrence Of Bacteria Implicated In Acute Oak Decline From Incidental Genetic Sampling Html


Subsurface And Surface Halophile Communities Of The Chaotropic Salar De Uyuni Martinez 2021 Environmental Microbiology Wiley Online Library

Comments

Popular posts from this blog

Christmas Horse Color Pages

Free Zen Doodle Coloring Pages

Integration Techniques